Цель эксперимента - сделать генератор синусоидальных колебаний на транзисторе, емкости и резисторах.
Есть схема, где обычный усилитель на транзисторе, с отрицательной обратной связью через конденсаторы, преобразует связь в положительную и превращается в генератор.
Схема такая:

из книги Гололобов В.Н. "Самоучитель игры на паяльнике"
Стало интересно промоделировать схему, а так же различные варианты фильтров. Визуально изучить сдвих фаз на конденсаторе в подобных схемах.
Моделирование
Первым делом произведено моделирование немного модифицированной схемыс различными RC цепочками. Были составлены амплитудно частотные характеристики фильтров, а так же фазо-частотные характеристики фильтров как отдельная схема.
Результаты моделирования ниже:
1) вариант 3 RC цепочки - R = 47 Ом, C = 4700 пФ, транзистор BC-337-40

моделирование показывает, что генерации не произошло, хотя фазо-чстотная характеристика показала сдвиг по фазе на 180 градусов на частоте 192 КГц.
2) вариант 3 RC цепочки - R = 470 Ом, C = 4700 пФ, транзистор BC-337-40

здесь видно наличие колебаний, на частоте 145 КГц, хотя ФЧХ показывате сдвиг фазы на 180 градусов при 213 КГц.
3) вариант 3 RC цепочки - R = 4700 Ом, C = 22 нФ, транзистор BC-337-40

на графике видно синусоиду - частота 4.5 КГц, ФЧХ также показывает сдвиг фаз на 180 градусов на 4.5 КГц.
4) вариант 3 RC цепочки - R = 4700 Ом, C = 220 нФ, транзистор BC-337-40

на графике видно синусоиду - частота 457 КГц, ФЧХ показывает сдвиг фаз на 180 градусов на 387 Гц.
5) вот примеры - где генерации синусоиды не происходит, т.к фильтры из двух конденсаторов и двух резисторов, а также из одного резистора и конденсатора не могут дать сдвиг фазы на 180 градусов


6) а вот пример затухающих колебаний (R=4700, C=470пФ)

Подготовка к реальной схеме
Для проверки фильтров будет использоваться USB генератор HANTEK 1025G, который запитывается от USB порта компьютера - это значит, что нужно аккуратно подбирать нагрузку, чтоб сильно не нагрузить порт и не сжечь его. Так же для проеверки работы генератора(в любой схеме генератора) нужно согласовывть выходное сопротивление генератора и входное сопротивление нагрузки. Нельзя чтобы нагрузочное сопротивление было сильно меньше выхдного сопротивления генератора. Иначе генерация может быть нарушена.
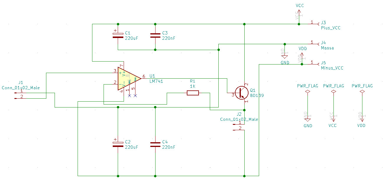
Хороший вариант ИМХО сделать повторитель на операционном усилителе.
Вот схема повторителя напряжения с усилением по току:

В качестве ОУ используется усилитель ua741, выход у него спомобен выдать до 50 мА, но привленкает его высокое входное сопротивление. Выход ОУ управляет транзисторм BD139, который уже способен держать нагрузку в 1.5 ампера.
Питание схемы двухполярное и добавлены конденсаторы, т.к ОУ чувствителен к помехам. Без фильтрующих конденсаторов на питании (C1, C2, C3, C4), выходной сигнал на ОУ был похож на белый шум или имел сильные искажения.
Двухполярный источник питания описан в статье
Схема на макетной плате:

и ряд экспериментов(синусоидальный сигнал, трапециевидный, пилообразный, прямоугольный с различной частотой):
| 1 | 2 | 3 |
|---|---|---|
![]() |
![]() |
![]() |
![]() |
![]() |
![]() |
![]() |
![]() |
![]() |
![]() |
- | - |
И тестирование готовой платы:


Сдвиг фазы для 4700 Ом и 220 нФ (3 фильтра):



Сдвиг фазы для 4700 и 22 нФ(3 фильтра):


Видно, что фаза сдвинута на 180 градусов, но очень сильно уменьшилась амплитуда сигнала.
А вот видео и фаза сигнала, при изменении частоты через RC фильтр:

Очень наглядно видно изменение сдвига и амплитуды в зависимости от частоты. Желтый график - это входящий сигнал. Голубой - выходной сигнал. На всех фотографиях выше.
Продолжение следует...









